LIMMEN
NIEUWBOUW 2 ONDER 1 KAP

Advies Signature

  • Een goed indelingsontwerp legt de basis voor een interieur dat klopt – in gebruik én in beleving. Ik kijk verder dan alleen meubels en wanden. Met gevoel voor verhoudingen en zichtlijnen ontwerp ik een indeling waarin functies logisch verdeeld zijn en de ruimte optimaal wordt benut.

    Evenwicht en harmonie staan centraal: elke zone krijgt de juiste plek en proportie, zodat beweging, rust en gebruik in balans zijn. Daarbij houd ik rekening met lichtinval, looplijnen en het dagelijks gebruik van de ruimte.

    Een sterke indeling is niet alleen mooi, maar voelt vanzelfsprekend. Dat is de kracht van een goed doordacht ontwerp.

  • Kleuren en materialen bepalen de sfeer en uitstraling van een interieur. Een doordacht plan brengt samenhang en zorgt voor rust en balans. Ik creëer een tijdloze basis waarin texturen, kleuren en materialen elkaar versterken en naadloos aansluiten op de architectuur en jouw persoonlijke smaak.

    Of het nu gaat om wanden, vloeren, stoffering of maatwerkmeubels: elk element wordt zorgvuldig gekozen, met aandacht voor kwaliteit, duurzaamheid en esthetiek. Zo ontstaat er een interieur dat klopt in elk detail – nu én in de toekomst.

    Een sterk kleur- en materiaalplan vormt de stille kracht achter een geslaagd ontwerp.

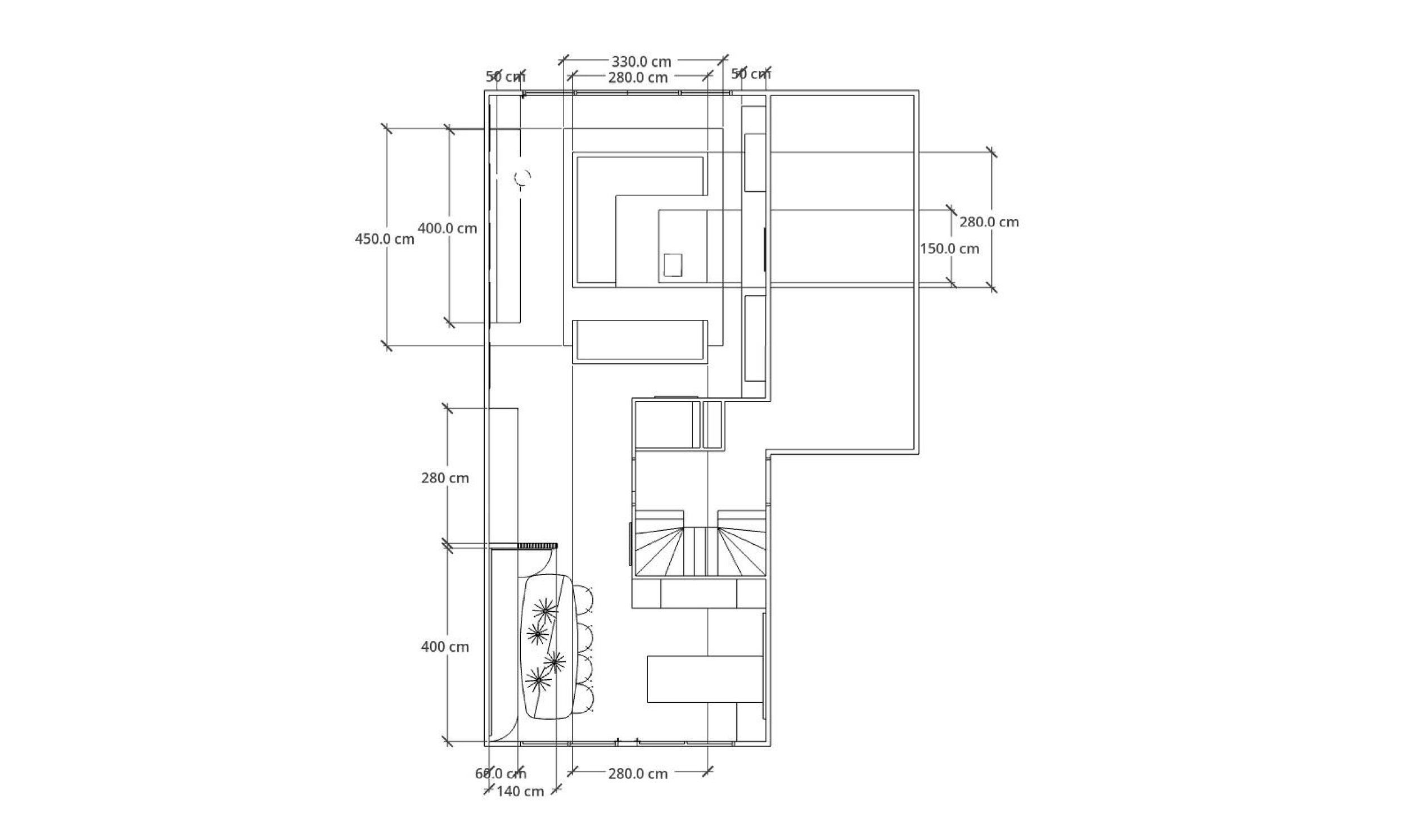
Deze nieuwbouw twee-onder-een-kap-woning werd gebouwd met een extra optie: de uitbouw aan de achterzijde. De opdracht gever had de wens om er één geheel van de maken met een warme sfeer waarin functionaliteit en luxe hoog in het vaandel staan. Dit plan heeft eraan bijgedragen dat de opdrachtgever gerichte aankopen kon doen.

ADVICE

Vorige
Vorige

DESIGN HOUSE

Volgende
Volgende

SCHOOL RESTAURANT